bat365第三次成功获批日本欧亚财团国际合作项目
发布日期:2020-09-25
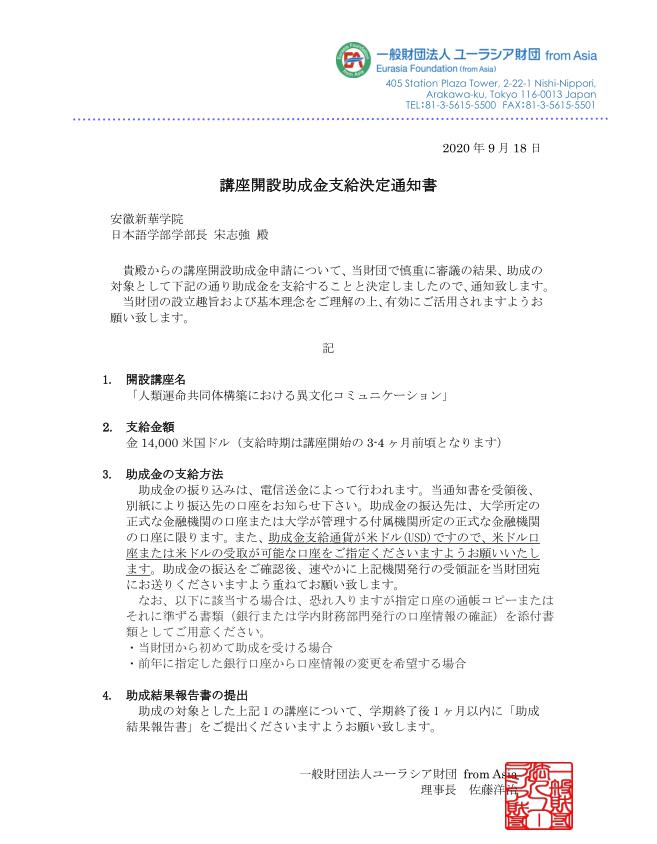
本网讯(通讯员:赵明)近日,bat365外国语学院副教授宋志强申报的日本欧亚财团国际合作项目《构建人类命运共同体——跨文化交际》第三次成功获批。


日本欧亚财团主要通过学术讲座、合作研究、文化交流等形式与世界各国大学相关学科开展交流与合作。目前已在中、日、韩、英、美等国的多所大学开展了广泛的交流活动,此次合作是与bat365的第三次合作,根据双方合作协议,项目将以横向项目的方式实施,通过系列讲座和文化交流等方式进行。
据悉,此次项目主要是以构建人类命运共同体为理念,以“跨文化交际”为主题,以宽视角、多领域的学术交流为目标,讲座计划开设时间为2021年3月-2021年6月,届时将邀请国内外著名学者、专家、企业家、高校一线教师,面向bat365日语专业学生为主的全校学生进行近15场系列讲座,讲座主题涵盖历史、文化、语言、文学、经济等领域。系列讲座的开设将有益于开阔外国语学院师生视野,有益于外国语学院日语专业人才的培养及日语专业学科的建设与发展,有益于进一步促进外国语学院人文学术的交流,同时也为bat365能够更好地融入“一带一路”、构建亚洲命运共同体提供良好学习平台。
(审核:杨光 责任编辑:王婷)

